「箱貸し」を裏付ける動き!?

はじめに

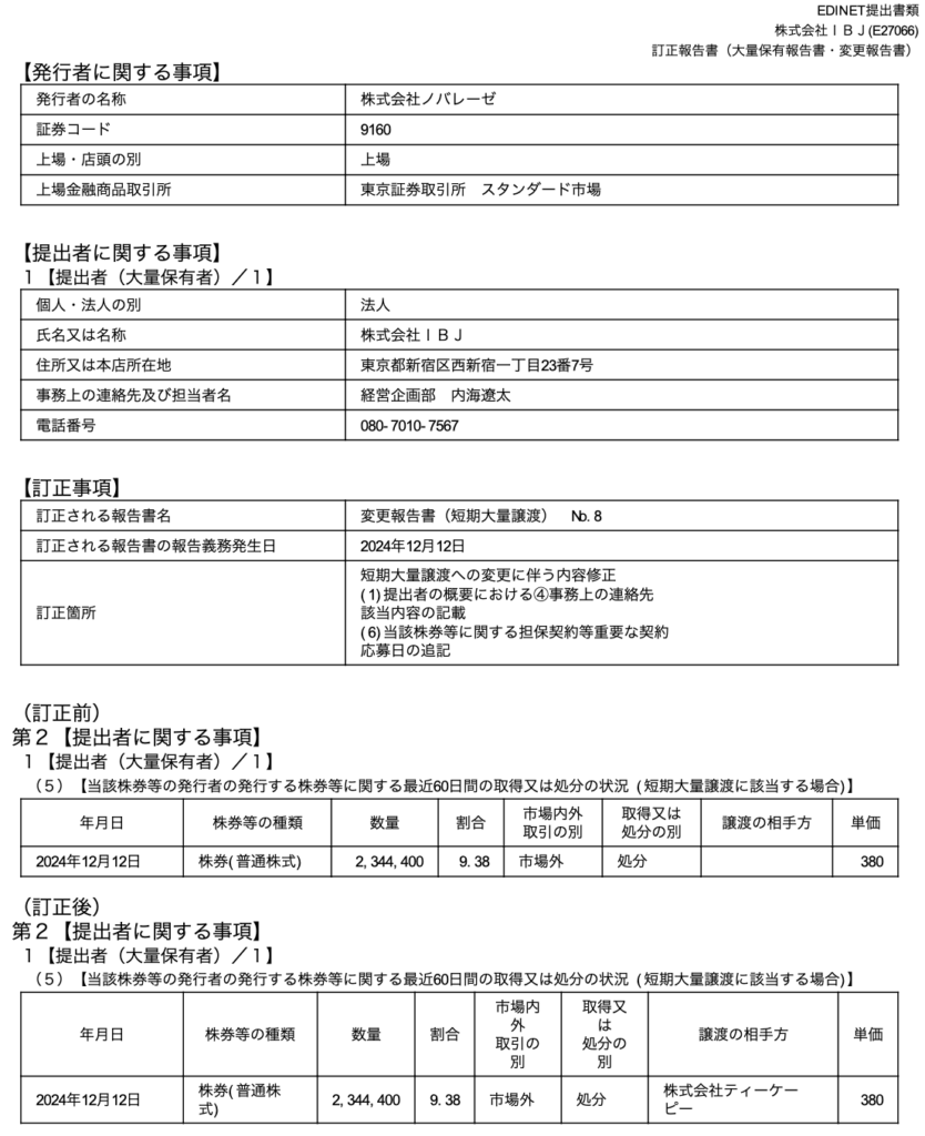
貸会議室・イベントスペースを展開する株式会社ティーケーピー(TKP)が、結婚式場運営の株式会社ノバレーゼの株式を追加取得し、保有比率を約60%に引き上げています。(出典:EDINET公開資料)。この株式の売却元は、婚活サービス大手の株式会社IBJです。
TKPは従来から「箱貸し」ビジネスに強みを持つ企業です。本ブログでは、この動きを踏まえ、弊社が提案する「箱貸し+業務委託」モデルとの関連性について考察します。
TKP・IBJ・ノバレーゼ、それぞれの役割とは?
まず、今回の取引に関わる3社について整理します。
- TKP(ティーケーピー):貸会議室やイベントホールの運営を主軸とし、固定費を抑えながら会場の稼働率を最大化する「箱貸し」モデルを得意とする企業。近年はホテル運営にも進出。
- IBJ(アイビージェー):婚活サービスや結婚相談所を展開する企業。2018年にノバレーゼを子会社化して婚礼事業にも参入したが、今回の株式売却により経営資源を本業に集中させる可能性がある。
- ノバレーゼ:全国の高級結婚式場を運営する企業。従来の婚礼業界のビジネスモデルに則り、式場運営・婚礼プロデュース・飲食提供を一体化して収益を上げてきた。
今回の取引で、IBJがノバレーゼ株をTKPに売却したことで、ノバレーゼはさらにTKPの影響下に入り、婚礼事業の新たな方向性が模索される可能性があります。
TKPが婚礼事業に「箱貸し」モデルを導入する可能性
具体的には、TKPがノバレーゼの持株比率を高めたことにより、婚礼事業においても「箱貸し」モデルが強化される可能性があります。
現在の結婚式場ビジネスでは、ウエディングプランナーをはじめとした人的リソースを式場が抱え、原則的には持ち込みを禁止し、提携パートナーのアイテムを販促するなかで得られる手数料にて収益を得るビジネスモデルが主流です。しかし、このモデルは固定費が高く、景気や結婚式実施率の変動に左右されやすいという課題を抱えています。
一方、TKPは「貸し会場としての収益最大化」に特化した運営ノウハウを持つ企業です。そのため、ノバレーゼの運営モデルも「会場貸し」を収益構造の基盤にすえおいたものへの移行して行く可能性も考えられると思います。
「箱貸し+業務委託」モデルの展望
弊社では従来より、結婚式場の持続可能なビジネスモデルとして、「箱貸し+業務委託」モデルを提唱しています。このモデルでは、式場の主な収益源を「会場使用料」や「料飲サービス」とし、業務委託プランナーを活用することで固定費を削減しながら、式場の粗利を増やす仕組みを提案しています。
TKPがノバレーゼ株を取得し、婚礼事業をどのように展開するのかはまだ明確ではありません。しかし、中長期的な観点からみると、「箱貸し」モデルの婚礼業界への波及を後押しする可能性があることは、十分に示唆される動き*ではないでしょうか。
おわりに
今回のTKPによるノバレーゼ株追加取得は、婚礼業界のビジネスモデル変革を加速させる可能性を秘めています。TKPは「箱貸し」に強みを持つ企業であり、TKPの動きは弊社の提案する「箱貸し+業務委託」モデルの有効性を裏付ける要素の一つになりえると言えるでしょう。
弊社では、婚礼事業の持続的な成長に向けて、新たなビジネスモデルの可能性を引き続き模索していきます。今後も多方面の動向に注目しながら、市場の変化に対応してまいりたいと思います。ぜひご参考になさってください!
こちらもおすすめ
-
「結婚式場経営」を最適化する
Indexはじめに1. 社会・経済の変化〜マクロ視点1.1 低成長経済と増税の影響1.2 少子高齢化と婚姻件数の減少2. 結婚式の価値観の変化〜ミドル視点2.1 「なし婚」の増加2.2 結婚式の形式の・・・
-
変化する結婚式場の建設スキームと箱貸しモデルの可能性!
Indexはじめに会計基準の変更でSPCスキームが減少新しいスキームの模索が進む二層構造を持つ箱貸しモデルの特徴二層構造モデルのメリットと課題結論 はじめに 結婚式場業界では、これまで主流だった建設ス・・・
-
進化するブライダルビジネス〜「箱貸し」モデルの可能性!
Indexはじめに1. 箱貸しって何?2. 箱貸しのメリット・デメリット2-1. 完全箱貸しのメリット・デメリット2-2. 一部サービス提供型箱貸しのメリット・デメリット3. 箱貸しでブライダル業界は・・・
-
ブライダル業界におけるウエディングプランナーの働き方の予測と箱貸しの可能性(2024)
Index今後の予測箱貸しの可能性利益構造の変化 弊社は2018年から「ウエディングプランナーの働き方は業務委託になる!」と言い続けてきて、実際そのためのアクションもしてきました!2024年の現在、も・・・